E-mail:
Пароль:
Блог электриков>Резервное питание в частном доме с нюансами

Резервное питание в частном доме с нюансами

Заказчик обратился со следующей проблемой.

У него частный загородный дом. Основной ввод  – трехфазный по ВЛ. Несколько раз в год случаются аварии продолжительностью до нескольких дней. Просадки напряжения и перекос фаз – регулярное явление.

Несколько последовательно сменившихся команд "специалистов", пощипав бюджет, с задачей не справились, бросив ВРУ в состоянии при котором переключения источников приводили к КЗ.  Разделение потребителей по категориям не производилось.

Более того, по рекомендациям этих «лучших собаководов»  были приобретены  газовый генератор и инвертор. Все бы ничего, но и генератор и инвертор однофазные. При этом, генератор «умеет» автозапуск только по пропаданию напряжения контролируемого входа ~230В.

Инвертор может управлять запуском генератора посредством опционального модуля управления генератором AGS, имеющего только цепи управления, рассчитанные на максимальное напряжение 30В.

 

Задача:

Разработать щит ВРУ, который позволил бы:

1-    Разделить потребителей на приоритетных и низкоприоритетных.

       Реализовать АВР, имеющий трехфазный и однофазный (от генератора) вводы и отключающий низкоприоритетных потребителей в случае аварии основного ввода.

       Питание приоритетных потребителей осуществлять через инвертор. 

       Подключение инвертора выполнить через ручной байпас, который позволил бы в случае выхода из строя или обслуживания инвертора питать приоритетных потребителей напрямую от АВР. При этом, в случае включения байпаса в положение «от АВР», управление генератором не должно быть завязано на AGS.

        -  При питании приоритетных потребителей от инвертора (байпас в положении «от Инвертора») запуск генератора должен быть осуществлен при снижении уровня заряда АКБ инвертора ниже заданного (предварительно – ниже 40%). При восстановлении заряда выше заданного (предварительно – 90%) генератор должен быть выключен.

       Инвертор поддерживает режим добавки мощности. Благодаря ему, если нагрузка сегмента приоритетных потребителей превысит номинальную выходную мощность инвертора, инвертор посредством AGS запускает генератор и мощность генератора и инвертора суммируются.

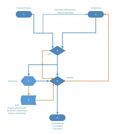
        Исходя из поставленной задачи, напрашивается следующая структурная схема:

Используя максимально доступные компоненты, данная структурная схема может быть реализована следующим образом. Упрощенная однолинейная схема:

 

Монтажная схема (разрабатывалась для размещения в двух существовавших у заказчика оболочках):

Как это было реализовано "в железе" (с использованием одной новой оболочки и ряда доставшихся от предшественников компонентов)::

 

Осталось смонтировать все по месту, прописать в настройках инвертора параметры включения/выключения генератора и…

 

PROFIT! 

Комментарии: